分享到微信,
请点击右上角。
再选择[发送朋友]
或[分享到朋友圈]
《国家宝藏》疯狂圈粉之际,
央视又送给大家一个重磅惊喜!
2018年元旦
百集大型纪录片
《如果国宝会说话》
将在CCTV-9开播啦
宣传片现已火热出炉
宣传海报,美哭了!
▼




再来一组!
▼



《如果国宝会说话》拍摄近千件国宝文物,堪称一座中国顶级文物的影像博物馆。
该片由国家文物局和中央电视台共同策划,共100集,每集5分钟。
拍摄了中国近百家博物馆和考古研究所,五十余处考古遗址和近千件文物。
包括人头壶、陶鹰鼎、红山玉龙、良渚玉琮王、鸮尊、三星堆青铜人像、清明上河图、孩儿枕等,用国宝讲述中华文明的故事。
首次用文物讲文物,用文物梳理文明。
中国有着独特的审美情趣与文物体系,中华文化有着独特的创造、发展脉络和价值理念。
古今相通、对话、呼应、寻找,《如果国宝会说话》是我们今天对古人的解读与致敬。
它来了!
《如果国宝会说话》

▲2017年12月25日上午,纪录片《如果国宝会说话》首映式在国家博物馆举行

▲主持人介绍《如果国宝会说话》纪录片
现场座无虚席,重要嘉宾、主创团队、媒体记者、热情观众齐聚一堂,倾听国宝“讲述”的传奇故事。
国家文物局副局长顾玉才、国家博物馆馆长吕章申、中央电视台副总编辑张宁、光明日报社副总编辑沈卫星、中央电视台纪录频道总监梁红等出席首映式。

▲主创团队介绍幕后花絮,主持人与专家学者互动

▲现场播放了宣传片及第一季剪辑片段

▲3D打印国宝微缩模型赠送仪式

▲主创团队与嘉宾登台留影
哪里看?
《如果国宝会说话》

◈《如果国宝会说话》共100集,每集5分钟,分为四季播出,每季25集。
◈ 该片第一季(1-25集)于2018年1月1日晚22:00开始,每天5集在央视纪录频道(CCTV-9)首播。
◈ 同时,从2018年1月1日起至1月25日,在纪录频道开设的短视频播出时段,每天1集多频次播出。欢迎收看!
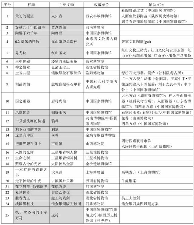
第一季节目单
《如果国宝会说话》

Ps:本节目单由CCTV-9授权发布,可能根据实际情况予以调整
更多精彩
《如果国宝会说话》



北京地铁里的大幅广告
《如果国宝会说话》总导演徐欢说:
“我们的创作团队也有一个愿景,希望这一百个五分钟能够成为中华文明的视频索引。
5分钟,请你点击进去,让你更渴望了解我们的历史,我们的文化!”
从国宝看国脉思国魂
用文物讲文物谈文明
2018年元旦
CCTV9 晚十点
我们与国宝
共度新年第一天

分享到微信,
请点击右上角。
再选择[发送朋友]
或[分享到朋友圈]
